○喜茂別町経営体育成支援事業交付要綱
平成25年8月12日
訓令第12号
(趣旨)
第1条 この要綱は、経営体育成支援事業(以下「支援事業」という。)の実施にあたり、町長が交付する助成金の交付手続等に関し、基本的な事項を規定することにより、助成金に係る交付事務の適正化を図ることを目的とする。
(定義)
第2条 この要綱において「助成金」とは、町長が交付する次に掲げるものをいう。
(1) 経営体育成支援事業実施要綱(平成23年4月1日付け22経営第7296号農林水産事務次官依命通知。以下「要綱」という。)第3の1の(1)のア、(2)のア及び(3)による助成金
(2) 要綱第3の1の(1)のイ及び(2)のイの追加的信用供与補助事業による助成金
5 この規定において「法令」とは、法律、法律に基づく命令(告示を含む)、要綱、強い農業づくり事業補助金交付事務取扱要領(平成17年7月15日付け支援第432号北海道農政部長通知)及び本町の要綱をいう。
(対象経営体調書の提出)
第3条 支援事業による助成を希望する助成対象者は、町長に対し、経営体調書(要領の別紙様式第1号別添2「融資主体型補助事業対象経営体調書」をいう。以下同じ。)を町長が定める期日までに提出しなければならない。
2 町長は、要綱の別記1の第1の5の(2)、別記2の第1の4の(2)及び別記3の第1の5の(2)に基づく計画の承認を受けた場合には、前項の規定により経営体調書の提出があった助成対象者に対して、承認に係る当該助成対象者の経営体調書の内容を通知するものとする。
(助成金の交付の申請)
第4条 助成金の交付の申請(契約の申込みを含む。以下同じ。)をしようとする助成対象者等は、町長に対し、次に掲げる事項を記載した交付申請書をその定める期日までに提出しなければならない。
(1) 申請者の氏名又は名称及び代表者
(2) 事業の目的及び内容等
(3) 支援事業に要する経費
(4) 成果目標(追加的信用供与補助事業を除く)
(5) その他町長が必要と認める事項
2 前項の申請書には、町長が必要と認める書類を添付しなければならない。
4 助成対象者は、第1項による交付申請書を提出するに当たって、当該助成金に係る仕入れに係る消費税等相当額(助成対象経費に含まれる消費税及び地方消費税に相当する額のうち、消費税法(昭和63年法律第108号)に規定する仕入れに係る消費税額として控除できる部分の金額と当該金額に地方税法(昭和25年法律第226号)に規定する地方消費税率を乗じて得た金額との合計額に助成率を乗じて得た金額をいう。以下同じ。)があり、かつ、その金額が明らかな場合には、これを減額して申請しなければならない。ただし、申請時において当該助成金に係る仕入れに係る消費税等相当額が明らかでない場合は、この限りではない。
(助成金の交付の決定)
第5条 町長は、前条の規定による助成金の交付の申請があったときは、当該申請書等の書類の審査及び必要に応じて行う現地調査等により、当該申請に係る助成金の交付が、法令及び予算の定めるところに違反しないかどうか、支援事業の目的及び内容が適正であるかどうか、金額の算定に誤りがないか等を調査し、助成金を交付すべきものと認めたときは、速やかに助成金の交付の決定をするものとする。
2 町長は、前項の場合において、適正な交付を行うため必要があると認めるときは、助成金の交付の申請に係る事項につき修正を加えて助成金の交付の決定をすることができる。
(助成金の交付の条件)
第6条 町長は、助成金の交付の決定をする場合において、助成金の交付の目的を達成するため必要があるときは、次に掲げる事項について条件を附するものとする。
(1) 支援事業の内容の変更(支援事業の完了後における成果物の変更を含み、町長の定める軽微な変更を除く。)をする場合においては、町長の承認を受けるべきこと。
(2) 支援事業を中止し、又は廃止する場合においては、町長の承認を受けるべきこと。
(3) 支援事業が予定の期間内に完了しない場合又は支援事業の遂行が困難となった場合においては、速やかに町長に報告してその指示を受けるべきこと。
(4) その他町長が必要と認める事項
2 町長は、支援事業の完了により当該助成対象者に相当の収益が生ずると認められる場合においては、当該助成金の交付の目的に反しない場合に限り、その交付した助成金の全部又は一部に相当する金額を町に納付させることがある旨の条件を附するものとする。
3 前2項に定めるもののほか、町長は、法令及び予算で定める助成金の交付の目的を達成するため必要な条件を附すことができる。
(決定の通知)
第7条 町長は、助成金の交付の決定をしたときは、すみやかにその決定の内容及びこれに条件を附した場合にはその条件を当該助成金の交付の申請をした助成対象者等(以下「交付申請者」という。)に通知するものとする。
2 町長は、助成金の交付をしないものと決定したときは、速やかにその旨を交付申請者に通知するものとする。
(申請の取下げ)
第8条 交付申請者は、前条第1項の規定による通知を受けた場合において、当該通知に係る助成金の交付の決定の内容又はこれに付された条件に不服があるときは、当該通知を受理した日から起算して10日以内に文書をもって申請の取下げをすることができる。
2 前項の規定による申請の取下げがあったときは、当該申請に係る助成金の交付の決定は、なかったものとみなす。
(事情変更による決定の取消し等)
第9条 町長は、助成金の交付の決定をした場合において、その後の事情の変更により特別の必要が生じたときは、助成金の交付の決定の全部若しくは一部を取り消し、又はその決定の内容若しくはこれに附した条件を変更することができる。ただし、支援事業のうち既に経過した期間に係る部分については、この限りでない。
(1) 天災地変その他助成金の交付の決定後生じた事情の変更により支援事業の全部又は一部を継続する必要がなくなった場合
(2) 助成対象者が支援事業を遂行するため必要な土地その他の手段を使用することができないこと、支援事業に要する経費のうち助成金によってまかなわれる部分以外の部分を負担することができないこと、その他の理由により支援事業を遂行することができない場合(助成対象者の責に帰すべき事情による場合を除く。)
3 町長は、第1項の処分をしたときは、速やかにその旨を助成対象者等に通知するものとする。
(支援事業の遂行)
第10条 助成対象者等は、法令の定め並びに助成金の交付の決定の内容及びこれに附した条件に基づく町長の指示及び命令に従い、善良な管理者の注意をもって支援事業を行わなければならず、助成金を他の用途に使用してはならない。
(着工)
第11条 要綱第3の1の(1)、(2)及び(3)の事業(以下「整備事業」という。)の着工は、原則として第5条の交付の決定に基づき行うものとする。ただし、助成対象者が交付の決定前に着工する場合にあっては、その理由を明記した交付決定前着工届を町長に提出するものとする。なお、この場合においては、助成対象者は、交付の決定までのあらゆる損失等は自らの責任とすることを明らかにした上で行うものとする。
2 助成対象者は、整備事業に着工したときは、速やかにその旨を着工届により、町長に届け出るものとする。ただし、前項の交付決定前着工届を提出している場合は、この限りでない。
(状況報告及び立入検査等)
第12条 町長は、支援事業の適正な執行を図るため必要があると認めるときは、助成対象者等に対して当該支援事業の遂行の状況に関し報告を求め又は当該職員にその事務所、事業現場等に立ち入り、帳簿書類その他物件を検査させ、若しくは関係者に質問させることができる。
(支援事業の遂行等の指示等)
第13条 町長は、助成対象者等が提出する報告等により、その者の支援事業が助成金の交付の決定の内容又はこれに付した条件に従って遂行されていないと認めるときは、その者に対し、これらに従って当該支援事業を遂行すべきことを指示することができる。
2 町長は、助成対象者等が前項の指示に従わなかったときは、その者に対し、当該支援事業の遂行の一時停止を命ずるものとする。
2 町長は、前項の規定による承認の申請があった場合において、支援事業の内容の変更等を承認したとき、又は承認しないことを決定したときは、速やかに、それぞれ当該承認の申請をした助成対象者等に通知するものとする。
(竣工)
第15条 助成対象者は、整備事業が竣工した場合には、速やかにその旨を竣工届により、町長に届け出るものとする。
(実績報告)
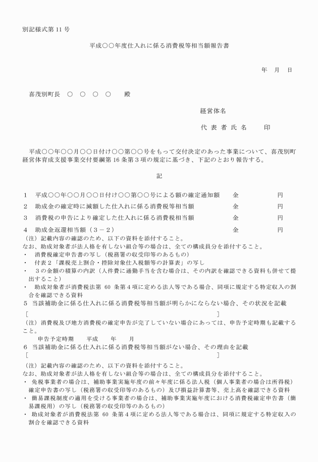
第16条 助成対象者等は、支援事業が完了したとき(支援事業の廃止の承認を受けたときを含む。)は、支援事業の成果を記載した実績報告書に町長の定める書類を添えて町長に提出しなければならない。
2 第4条第4項のただし書きにより交付の申請をした助成対象者は、前項の実績報告書を提出するに当たり、当該助成金に係る仕入れに係る消費税等相当額が明らかになった場合には、これを助成金額から減額して提出しなければならない。
3 第4条第4項のただし書きにより交付の申請をした助成対象者は、第1項の実績報告書を提出した後において、消費税及び地方消費税の申告により当該助成金に係る仕入れに係る消費税等相当額が確定した場合には、その金額(前項の規定により減額した助成対象者については、その金額が減じた額を上回る部分の金額)について、速やかに町長に報告するとともに、町長の返還命令を受けてこれを返還しなければならない。
また、助成対象者は、当該助成金に係る仕入額に係る消費税等相当額が明らかにならない場合又は当該助成金に係る仕入額に係る消費税等相当額がない場合であっても、その状況等について、当該助成金の額の確定の日の翌年3月31日までに、同様式により町長に報告しなければならない。
(助成金の額の確定)
第17条 町長は、前条の規定による実績報告を受けた場合においては、当該実績報告書等の書類の審査及び必要に応じて行う現地調査等により、その報告に係る支援事業の成果が助成金の交付の決定の内容及びこれに付した条件に適合するかどうかを調査し、適合すると認めたときは、交付すべき助成金の額を確定し、当該助成対象者等に通知するものとする。
(助成金の交付の時期等)
第19条 助成金は、第17条の規定により確定した額を支援事業の終了後に交付するものとする。ただし、支援事業の性質上その事業の終了前に交付することが適当と認めるときは、一括又は分割して事前に交付することができる。
(助成金の交付の決定の取消し)
第21条 町長は、助成対象者等が、次のいずれかに該当すると認めるときは、助成金の交付の決定の全部又は一部を取り消すことができる。
(1) 偽りその他不正の手段により助成金の交付を受けたとき。
(2) 助成金を他の用途に使用したとき。
(3) 助成金の交付の決定の内容又はこれに附した条件に違反したとき。
(4) その他法令又はこれに基づく町長の処分に違反したとき。
2 前項の規定は、支援事業について交付すべき助成金の額の確定があった後においても適用があるものとする。
3 町長は、第1項の規定による取消しを行ったときは、速やかにその旨を助成対象者等に通知するものとする。
(助成金の返還)
第22条 町長は、助成金の交付の決定を取り消した場合において支援事業の当該取消しに係る部分に関しすでに、助成金が交付されているとき、又は助成対象者等に交付すべき助成金の額を確定した場合においてすでにその額を超える助成金が交付されているときは、助成対象者等に対し、期限を定めて、その返還を命ずるものとする。
3 助成対象者等は、前項の申請をしようとする場合には、申請の内容を記載した書面に、当該支援事業の交付の目的を達成するためとった措置及び当該助成金の返還を困難とする理由その他参考となるべき事項を記載した書類を添えて、町長に提出しなければならない。
2 助成金が2回以上に分けて交付されている場合における前条第1項の規定の適用については、返還を命ぜられた額に相当する助成金は、最後の受領の日に受領したものとし、当該返還を命ぜられた額がその日に受領した額を超えるときは、当該返還を命ぜられた額に達するまで順次さかのぼりそれぞれの受領の日において受領したものとする。
4 助成対象者等は、助成金の返還を命ぜられ、これを納期日までに納付しなかったときは、納期日の翌日から納付の日までの日数に応じ、その未納付額につき年10.95パーセントの割合で計算した延滞金を町に納付しなければならない。
5 前項の規定により延滞金を納付しなければならない場合において、返還を求められた助成金の未納付額の一部が納付されたときは、当該納付の日の翌日以後の期間に係る延滞金の計算の基礎となるべき未納付額は、その納付金額を控除した額によるものとする。
(他の助成金の一時停止等)
第24条 町長は、助成対象者等が助成金の返還を命ぜられ、当該助成金、加算金及び延滞金の全部又は一部を納付しない場合において、その者に対して、同種の事業について交付すべき助成金があるときは、相当の限度においてその交付を一時停止し、又は当該助成金等と未納付額を相殺することができる。
(帳簿及び書類の備付け)
第25条 助成対象者等は、当該支援事業に関する帳簿及び書類を備え、これを整理しておかなければならない。
2 前項の帳簿及び書類は、助成対象者にあっては、当該支援事業の完了の日の属する年度の翌年度から整備施設等の処分制限期間まで、基金協会にあっては、要綱第3の1の(1)のイ及び(2)のイの追加的信用供与事業において保証が付された融資に係る全ての保証業務が終了(保証債務の償還、求償権の回収又は償却が終了した時点をいう。)するまで、保存しなければならない。
(財産の処分の制限)
第26条 助成対象者は、支援事業により取得し、又は効用の増加した財産で次に掲げるものを、町長の承認を受けないで、助成金の交付の目的に反して使用し、譲渡し、交換し、貸し付け、又は担保に供してはならない。ただし、助成金の交付の目的及び当該財産の耐用年数を勘案して町長が定める期間を経過した場合は、この限りでない。
(1) 不動産及びその従物
(2) 機械及び重要な器具で、町長が定めるもの
(3) その他町長が助成金の交付の目的を達成するため特に必要があると認めて定めるもの
附則
この要綱は、平成25年8月12日から施行し、平成25年度の予算に係る助成金から適用する。











